Исследование рынка для запуска нового продукта или стартапа
ДЛЯ КОГО?
Для компаний, которые внедряют инновационные решения или выходят на новые для себя рынки
Чем мы можем помочь?
  • Разработать стратегию масштабирования.
  • Изучить клиентский опыт и выявить тренды в предпочтениях.
  • Разработать требования к MVP и провести его тестирование.
  • Разработать бизнес-процессы на разных стадиях продукта;
  • Разработать долгосрочную стратегию развития продукта
Совершенствование существующего продукта
Новый продукт
Новые источники дохода
Существующий продукт
Интенсивный рост бизнеса
Почему Вам выгодно запускать инновации вместе с нами?
92% запущенных бизнес-проектов умирают*, так как оказываются не готовыми к условиям рынка
Главная причина неудач – участники генерируют идеи и сразу запускают продукт.
Мы выявляем потребности, расставляем приоритеты и добиваемся результата с первого раза.
Мы подготовили к успешному старту 120+ компаний, провели 450+ исследований клиентского опыта и помогли компаниям подготовить продукты.
У вас есть идея по созданию нового продукта, мы знаем что дальше…
*Данные Startup Genome
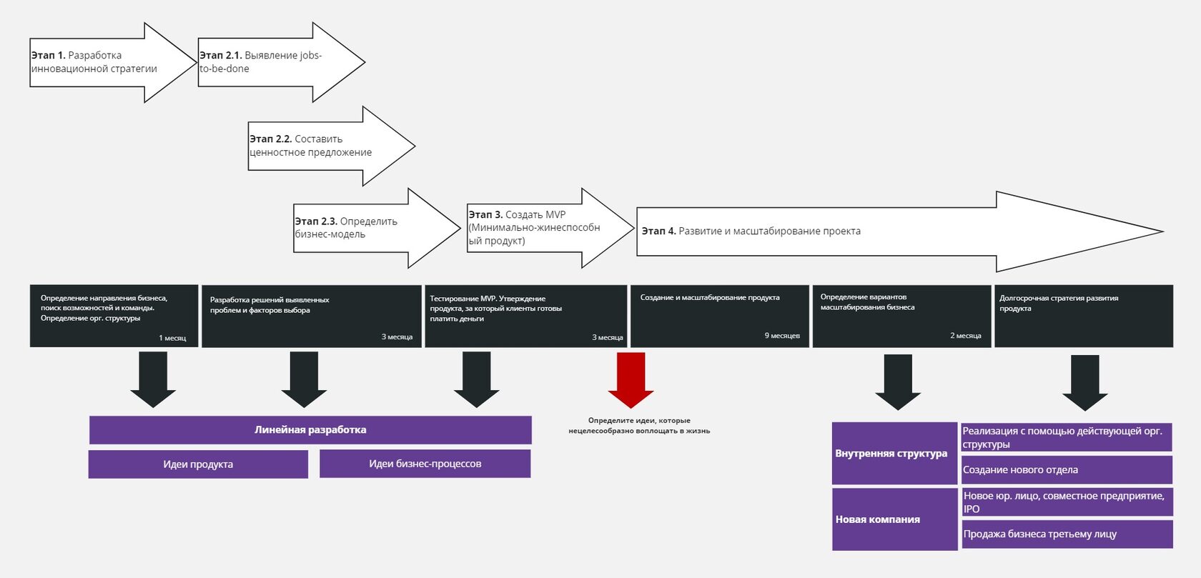
4 этапа инновационной стратегии
Этап 1. РАЗРАБОТКА ИнНОВАЦИОННОЙ СТРАТЕГИИ
Команде необходимо сформулировать идеи будущего продукта и бизнес-процессов, обладающие инновациями и уникальными преимуществами. Для создания таких идей мы использовали “Search Field Matrix” (матрицу полей поиска). Она помогает выделить основные рыночные тенденции, сегменты потенциальных клиентов и определить приоритетные области для инноваций, что сильно сужает возможности “фантазии” и направляет команду в “продуктивное русло”.
Хотим создать продукт для восьми индустрий:
Можем только для одной:
Сформулированные идеи в “Search Field Matrix” мы перерабатываем в бизнес-модели И.Пинье, А.Остервальдера:
Простые тезисы превращаем в полноценную концепцию, которая отражает бизнес-процессы, организационнную структуру, бюджет, каналы сбыта и т.д.
Этап 2.1. ВыявлЕНИЕ jobs-to-be-done
Jobs-To-Be-Done (с англ. Работа, которая должна быть выполнена) – технология, которая позволяет выявить реальные потребности клиента и понять для решения каких задач клиент готов «нанимать» наш будущий продукт.
Для всех проблем у нас появляются три потока решений.
Поток А - углубленное изучение проблемы клиента и поиск продуктового решения.
Поток В - разработка прототипа.
Поток С - создание эффективных бизнес-процессов.
Этап 2.2. СоставлЕНИЕ ценностноГО предложениЯ
Строим Job Journey Navigator (Навигатор пути к работе). Он позволяет сопоставить возможности компании с ожиданиями клиентов и математически рассчитать приоритетные направления, требующие наибольших усилий в реализации.
Любые инновационные решения должны быть нацелены на снижение полной стоимости владения продуктом. Мы рассчитываем целевую стоимость эксплуатации продукта, а затем совместно с заказчиком оцениваем, можем ли мы достигнуть таких показателей.

Рассчитав стоимость эксплуатации, определяем ценности для продукта с использованием пирамиды ценностей Bain. На основании исследований и технических возможностей создателей инновационного продукта мы определяем, какие решения лягут в основу данных ценностей.
Этап 2.3. ОпредеНИЕ бизнес-моделИ
Мы использовали несколько бизнес-моделей в зависимости от продукта и целей компании. Каждая из них уже несколько лет показывает высокую эффективность в крупнейших международных компаниях:
Бизнес-модель - «Разделения»
Бизнес-модель - «Длинный хвост»
Бизнес-модель - «Многосторонние платформы»
Предполагает наличие трех форм бизнес-деятельности: бизнес, ориентированный на клиентов, бизнес, ориентированный на инновации, и бизнес, ориентированный на инфраструктуру.
Продажа большого числа наименований нишевых товаров в небольших объемах.
Объединяют две или более различные, определенным образом связанные группы потребителей.
Бизнес-модель - «FREE»
«Открытая» бизнес-модель
Бизнес-модель - «Страховка»
Cегмент А может в течение длительного времени получать выгоду от бесплатного предложения, за счет оплаты продукта со стороны Сегмента B.
Используются для создания и сохранения ценности за счет сотрудничества с внешними партнерами.
Обширная база вносящих плату клиентов финансирует небольшую группу людей, у которых возникла резкая потребность.
Этап 3. СоздаНИЕ MVP
В процессе разработки продукта может получиться все не так, как изначально задумано. Чтобы не затягивать сроки и не уйти в бесконечный поиск решений, определяется список приоритетных задач, на которые выделяется наибольшее количество ресурсов. На основе приоритетов команда формирует техническое задание на создание MVP.

Получив MVP, переходим к тестированию продукта.
Этап 4. Развитие и масштабирование проекта
Разработанную бизнес-модель мы декомпозируем на задачи, используя матрицу Хоси Кантри. Матрица сосредоточена на исполнении 5-7 ключевых стратегических целей, которые разбиваются на задачи и этапы исполнения.

Внедряем метрики для отслеживания эффективности, используя инструмент, разработанный американским инвестором Дейвом Макклюром “Pirate Funnel”.
Фокусируем внимание генерального директора только на ключевых метриках, которые позволяют определить, к какому результату должна прийти компания в среднесрочной перспективе. Метрики показывают промежуточный результат, позволяющий оценить, отстаем мы от выполнения конечной цели или нет. Эти инструменты контроля в режиме многозадачности позволяют сосредоточить внимание на главном и прекратить “распыление усилий” в ненужные направления.
Узнайте еще больше в этом видео
Примеры проектов, которые мы реализовали
Подробнее
Подробнее
Подробнее
Подробнее
Подробнее
Подробнее
Давайте начнем!
Контакты
Набережные Челны
ул. Шамиля Усманова, 53
Казань
ул. Владимира Кулагина, 1
Москва
3-й проезд Марьиной Рощи, д. 40, стр. 1
Заполните форму обратной связи или позвоните нам, чтобы запланировать обсуждение вашего проекта. Мы оценим текущую ситуацию и цели вашего бизнеса. Предоставим индивидуальные решения, которые помогут вам кардинально расширить свой бизнес, работая с нами.