Система ценообразования
ДЛЯ КОГО?
  • Для компаний, испытывающих высокое конкурентное давление;
  • Для компаний с низким уровнем рентабельности на единицу продукции;
  • Для компаний, внедряющих решения по продаже товара дороже, чем у конкурентов.
Чем мы можем помочь?
  • Разработать дифференцированное систему ценообразования направленную на повышение продаж и максимизацию прибыли;
  • Внедрить автоматизацию управления ценами.
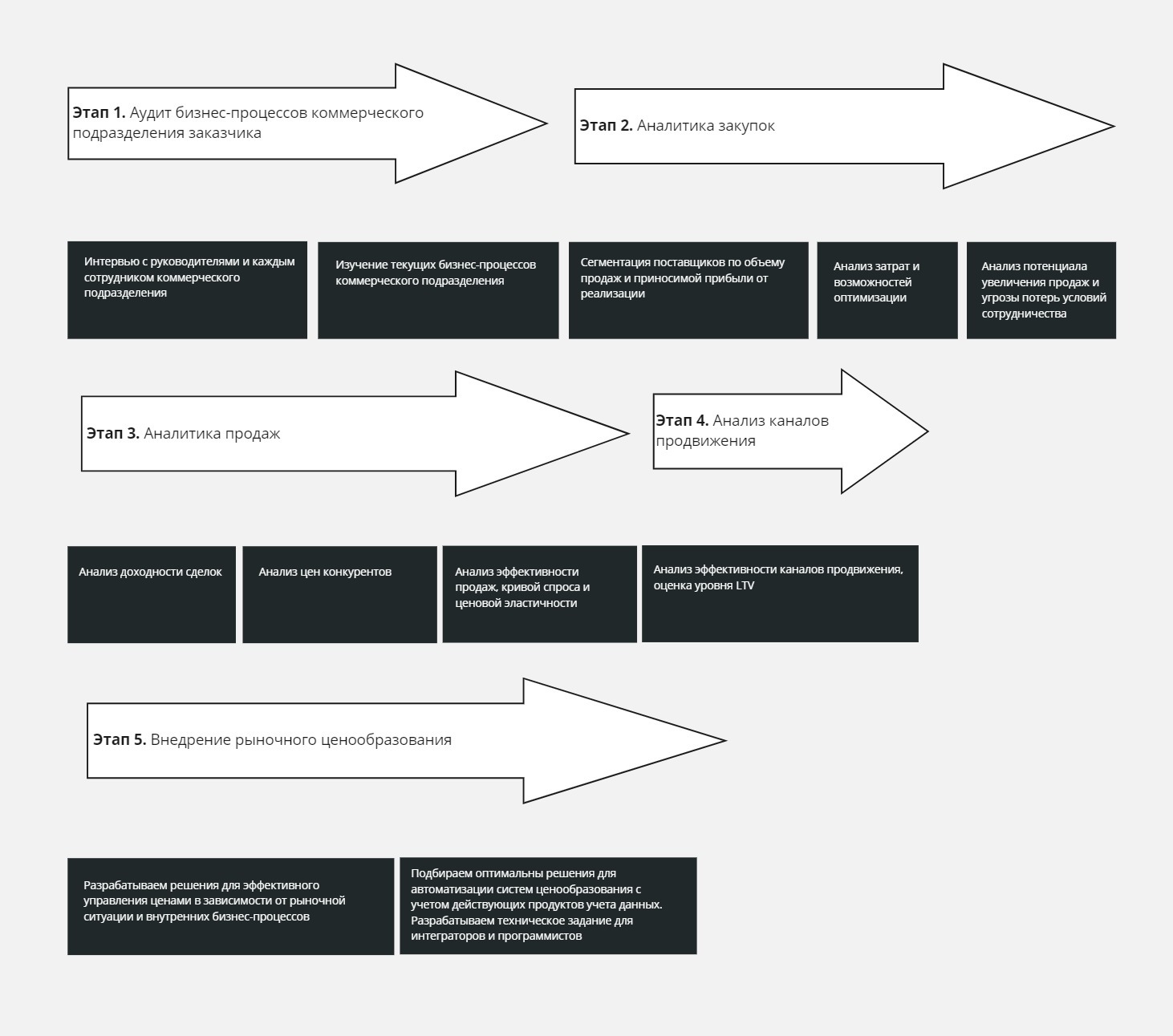
Пять этапов внедренния эФФЕКТИВНОГО ЦЕНООБРАЗОВАНИЯ
Этап 1. Аудит бизнес-ПРОЦЕССОВ
Проводя аудит, мы оцениваем действующую ценовую политику компании, подход к учету затрат на единицу товара, эффективность сбора и использования аналитических данных. Мы используем доказательный подход к оценке проблем. Если проблемы подлежат экономической или рыночной оценке, то, на основании данных, мы можем сделать вывод об уровне потерь и принять эффективное решение. Если данных недостаточно, проблемы подвергаются дополнительному изучению для того, чтобы эти данные получить.
Цена - самый гибкий инструмент управления прибылью и продажами. Увеличение цены всего на 1% приводит к росту прибыли на 8-25%. Но для достижения результатов необходимо научиться эффективно управлять ценами.
Мы - за достижение баланса между доходами и расходами, когда каждый вложенный рубль приносит компании дополнительную прибыль.
Что это дает бизнесу?
Позволяет:
  • Сопоставить действующие бизнес-процессы управления ценами с требованиями рынка;
  • Выявить неэффективные расходы;
  • Выявить потенциал роста прибыли.
Этап 2. АНАЛИЗ ЗАКУПОК
Стремимся достичь лидерства по сокращению издержек. Для производителей оцениваем вклад поставщиков в структуру себестоимости готовой продукции и эффективность взаимодействия. Для торгующих компаний оцениваем конкурентоспособность закупочных цен, потенциал роста продаж в зависимости от цены.
Что это дает бизнесу?
Позволяет:
  • Разработать план мероприятий по развитию поставщиков и номенклатуры внутри каждого поставщика;
  • Определить потенциал для снижения затрат.
Этап 2.1. АнАЛИЗ ДОХОДОВ И ЗАТРАТ
Проводим сегментацию поставщиков по следующим параметрам: объем приносимой прибыли, объем закупок, наценка в %, затраты на логистику, затраты на дополнительные материалы, трудозатраты. Систематизируем данные, что позволяет принимать взвешенные решения в пользу развития той или иной номенклатуры.
Этап 2.2. АНАЛИЗ ПОТЕНЦИАЛА РАЗВИТИЯ
Проводим сегментацию поставщиков по следующим параметрам: потенциал роста продаж, потенциал роста прибыли, своевременность поставок, дисциплина выполнения стратегических соглашений и договоренностей, ценовая политика в отношении вас и конкурентов, размер требований по объему выкупа. Такая сегментация позволяет выделить поставщиков и список номенклатуры с наибольшим потенциалом на рынке.
Этап 3. АНАЛИЗ прожаж
  • Оцениваем потенциал роста наших клиентов;
  • Разделяем клиентов по следующим параметрам: сфера деятельности, рентабельность сделок и платежная дисциплина, эффективность продаж и ассортимента;
  • Выявляем требования к поставщику и продукции в каждом сегменте и категории номенклатуры;
  • Оцениваем эффективность работы отдела продаж;
  • Выявляем потенциал роста продаж.
Что это дает бизнесу?
Позволяет:
  • Найти узкие места для сокращения затрат;
  • Разработать мероприятия для повышения продаж по высокорентабельным сделкам;
  • Повысить эффективность работы отдела продаж;
  • Разработать стратегию ценообразования с учетом интересов разных типов клиентов.
1
  • Проводим мониторинг цен, выявляем всю цепочку формирования цен конкурентов, от производителя до розничного покупателя;
  • Определяем уровень доходности в различных каналах продаж;
  • Разрабатываем стратегию эффективной системы ценообразования в различных каналах продаж.
Что это дает бизнесу?
Позволяет:
  • Определить рентабельность рынка для новых сегментов или продуктов;
  • Повысить прибыль за счет более эффективного управления ценами;
  • Разработать эффективную стратегию работы с поставщиками.
2
Оцениваем кривую спроса и ценовую эластичность. Эти механизмы позволяют определить, на какую номенклатуру изменение цен у ваших конкурентов в наибольшей степени влияет на ваши продажи.
Что это дает бизнесу?
Позволяет:
  • Выделить продукты, на которые мы можем поднять цены уже сегодня с целью повышения прибыли;
  • Разработать стратегию эффективного ценообразования с учетом цен конкурентов;
  • Выстроить эффективные бизнес-процессы по управлению ценами.
3
Этап 4. АНАЛИЗ КАНАЛОВ ПРОДВИЖЕНИЯ
Для клиента цена на товар зависит от двух факторов: ценности продукта и его стоимости. Чем выше ценность продукта, тем более высокую его стоимость мы можем предложить клиенту, соответственно, больше прибыли заработать.

Оценивая каналы продвижения, мы соотносим эффективность привлечения трафика с потенциалом формировать ценности продукта.
Что это дает бизнесу?
Позволяет:
  • Оптимизировать затраты на продвижение;
  • Перераспределить трафик между каналами продвижения для повышения уровня LTV;
  • Повысить ценность продукта в глазах клиентов.
Этап 5. ВНЕДРЕНИЕ РЫНОЧНОГО ЦЕНООБРАЗОВАНИЯ
Большинство компаний применяет систему ценообразования «издержки + %», либо следуют за ценами конкурентов. Такая стратегия заведомо проигрышная и приводит к потере 10-35% прибыли на единицу продукции. Мы придерживаемся концепции рыночного ценообразования, которое учитывает уровень спроса в конкретный момент времени для определенных типов клиентов и влияние роста выручки на изменение затрат. Такая концепция позволяет максимизировать прибыль, при этом сохранить конкурентное предложение для клиентов.

Рассмотрим несколько типов стратегий, которые мы адаптируем для наших клиентов в зависимости от ситуации:
1. Дифференцированное ценообразование:
Стандартная схема ценообразования:
Издержки + %. Есть у всех.
Наш подход:
Дифференцированная система ценообразования, направленная на максимизацию прибыли
Увеличивает:
  • Объем прибыли в несколько раз за счет отмены регламентированной наценки и продажи товара разным клиентам по разным ценам в зависимости от рыночной ситуации;
  • Добавленную стоимость товара, позволяет избежать ценового демпинга.
Что это дает бизнесу?
2. Динамическое ценообразование:
Подразумевает корректировку цен в режиме реального времени на основе рыночных условий, поведения клиентов и конкурентной среды.
Стандартное ценообразование:
Единая цена в не зависимости от уровня спроса
Динамическое ценообразование:
Изменение цен в зависимости от изменения спроса.
  • Повышение прибыли в период пикового спроса;
  • Возможность оставаться впереди конкурентов и привлекать больше клиентов;
  • Снижение риска затоваривания или нехватки запасов и минимизацию затрат на хранение запасов;
  • Повышение удовлетворенности и лояльности клиентов.
Что это дает бизнесу?
3. Ценообразование на основе ценностей:
Эта стратегия устанавливает цены на основе ценности продукта или услуги, воспринимаемой клиентом, приводит к более высокой маржинальной прибыли компании. При реализации такой стратегии мы вооружаем вашу команду глубоким пониманием ценностного предложения продукта.
Стандартное ценообразование:
Ценообразования на основе ценностей:
  • Приводит к более высокой прибыли по сравнению с методами «издержки + %» или «конкурентное ценообразование»;
  • Позволяет сохранить спрос в случае ценового демпинга конкурентов;
  • Повышает уровень лояльности клиентов к продукту.
Что это дает бизнесу?
4. Психологическое ценообразование:
Психологическое ценообразование использует глубокое понимание поведения потребителей и когнитивных предубеждений для принятия решений о покупке товара. Понимая, как чувствуют и думают клиенты, вы можете создавать стратегии, которые способствуют лояльности и повышают воспринимаемую ценность.
Ключевые инструменты психологического ценообразования:
Пороговые значения цен - это ценовые предложения, при которых потребители ощущают существенное изменение ценности или доступности.
Скидки и распродажи – позволяют привлекать дополнительный трафик и создать «ощущение выгодных цен» на весь ассортимент.
Якорь – клиенты могут оценить стоимость только в сравнении с несколькими предложениями. Предлагая товары в разных ценовых сегментах, вы привлекаете больше внимания к товарам из среднеценового сегмента.
Ментальный учет – условия оплаты в зависимости от готовности клиентов платить за продукт.
Неприятие потерь – дополнительные предложения, которые нивелируют риски клиентов совершить заведомо не выгодную для себя покупку.
Сокрытие цены – инструменты, позволяющие скрыть реальную себестоимость продукции от клиентов.
Что это дает бизнесу?
Возможность:
  • Найти эффективные решения по выводу новых продуктов на рынок;
  • Бороться с ценовым давлением в период снижения спроса;
  • Привлекать новых клиентов для совершения покупок.
5. Стратегия монетизации:
Стратегии монетизации охватывают ряд подходов, направленных на получение дохода от ваших продуктов и услуг. В своих проектах мы использовали несколько моделей:

  • Прямые продажи;
  • Модели подписки;
  • Freemium;
  • Реклама;
  • Партнерский маркетинг;
  • Лицензирование и роялти;
  • Комиссии за транзакции;
  • Монетизация данных;
  • Монетизация услуг;
  • Партнерства.
Многие компании используют комбинацию этих подходов для максимизации дохода и диверсификации источников дохода. Выбор стратегии монетизации зависит от таких факторов, как характер продукта/услуги, целевой рынок, конкурентная среда и бизнес-задачи.
  • Разработать решения по эффективному масштабированию бизнеса;
  • Найти способы получения дополнительного дохода;
  • Найти новые способы привлечения клиентов.
Что это дает бизнесу?
6. Модель повторяющегося дохода:
Получение постоянного дохода через регулярные промежутки времени. Клиенты совершают периодические платежи, например, ежемесячно или ежегодно, для доступа к продукту или услуге.
Стандартное ценообразование:
Модель повторяющегося дохода:
  • Наличие стабильного дохода в течении длительного периода;
  • Повышение эффективности планирования;
  • Рост прибыли за счет эффекта масштаба.
Что это дает бизнесу?
7. Управление доходами:
Это стратегия эффективного увеличения доходов вашей компании, она подразумевает управление ростом с учетом возможностей всех внутренних подразделений компании и рыночных изменений. В ценообразовании мы используем несколько моделей одновременно, адаптированных под разные категории продуктов.
  • Формирует конкурентные преимущества за счет лучшей адаптации продуктов под требования клиентов, кастомизации и инноваций;
  • Помогает эффективно распределить ресурсы компании и максимизировать отдачу от инвестиций;
  • Дает возможность повысить эффективность позиционирования продуктов, укрепить свой бренд.
  • Способствует финансовому здоровью бизнеса;
  • Помогает выявлять потенциальные риски и смягчать их.
Что это дает бизнесу?
Этап 5.1. МЕХАНИЗМ РАСЧЕТА ЦЕН
Разрабатываем оптимальные решения по расчёту цен и проведению ежедневных изменений с учетом выбранной стратегии ценообразования, особенностей продукта и рыночных изменений. Внедряем инструменты управления ценами, направленные на повышение прибыли и привлечение большего количества клиентов:
  • «Длинный хвост»
    Разделение сложных продуктов на части для снижения стоимости покупки.
  • Многоуровневые цены
    Расчёт цен в зависимости от дополнительных условий, которые вы предоставляете своим клиентам.
  • Теория перспектив
    Оценка положительной и отрицательной полезности от изменения цен.
  • Инфляция и волатильность
    Решения по эффективному изменению цен в период высокой инфляции и изменения курса валют.
  • Нелинейное ценообразование
    Цена напрямую зависит от количества повторных покупок.
  • Ценовой бандинг
    Продажа комплектов товара по более выгодным ценам, чем в отдельности.
  • Скидка за объем
    Эффективный расчёт цен за увеличенный объем продаж.
  • Дифференциация по времени
    Установка цен в зависимости от готовности клиентов совершать покупки в определенный период.
  • KVI-товары
    Товары, наиболее подверженные ценовой эластичности, реализуются по низким ценам с целью привлечения клиентов к покупке.
  • Система предоплаты
    Механизмы стимулирования покупок по предоплате.
  • Доплаты
    Дополнительные продукты, или сервисы способные снизить базовую стоимость продукта и извлечь дополнительную прибыль за счет доплат.
  • Скидки и бонусы
    Механизмы стимулирования спроса.
Этап 5.2. Автоматизация
Автоматизируем систему ценообразования для простого и быстрого управления:
  • Создаём карты изменений по работе с данными;
  • Подбираем оптимальные системы учета, аналитики, и интеграции под задачи бизнеса.
  • Подготавливаем техническое задания для программистов и интеграторов.
Что это дает бизнесу?
  • Позволяет найти наиболее оптимальные решения по управлению данными и цифровой интеграции;
  • Экономит бюджет за счет исключения регулярных «переделок»;
  • Экономит время и ресурсы на написание технического задания и подбор специалистов.
Мы работали с компаниями имеющими разную степень аналитической зрелости, и понимаем какие продукты и решения наиболее эффективны с учетом перспектив роста компании
Примеры проектов, которые мы реализовали
Подробнее
Подробнее
Подробнее
Подробнее
Подробнее
Подробнее
Давайте начнем!
Контакты
Набережные Челны
ул. Шамиля Усманова, 53
Казань
ул. Владимира Кулагина, 1
Москва
3-й проезд Марьиной Рощи, д. 40, стр. 1
Заполните форму обратной связи или позвоните нам, чтобы запланировать обсуждение вашего проекта. Мы оценим текущую ситуацию и цели вашего бизнеса. Предоставим индивидуальные решения, которые помогут вам кардинально расширить свой бизнес, работая с нами.